Wednesday April 2026

হটলাইন

সেবা এবং ধাপ

নং শিরোনাম সেবার ধাপ কার্যকলাপ
  
সেবাসমূহ দেখুন
জি.পি.এফ চূড়ান্ত উত্তোলন প্রসেস ম্যাপ দেখুন
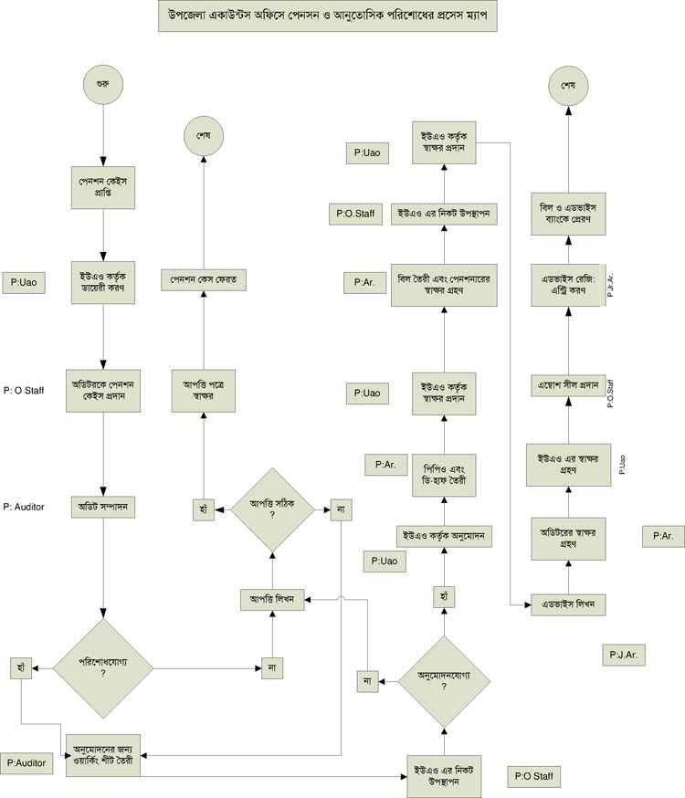
পেনশন পরিশোধের ধাপ দেখুন
উপজেলা একাউন্টস অফিসে সরবরাহ ও সেবার বিল পাশের প্রসেস ম্যাপ দেখুন
উপজেলা একাউন্টস অফিসে সরবরাহ ও সেবার বিল পরিশোধ দেখুন
সেবা পাবার ধাপ সমূহ দেখুন
দেখছেন ১ থেকে ৬ পর্যন্ত, মোট ৬ এন্ট্রি

এক্সেসিবিলিটি

স্ক্রিন রিডার ডাউনলোড করুন